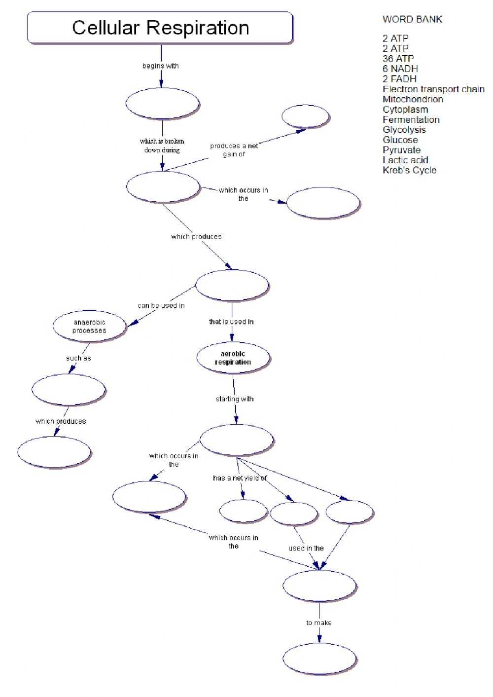
How to Use a Cellular Respiration Worksheet Key to Understand Metabolic Reactions
Understanding the metabolic reactions of cellular respiration can be a daunting task. However, a cellular respiration worksheet key can make the process easier. A cellular respiration worksheet key is a tool that provides an overview of the metabolic pathways involved in the process of cellular respiration. It contains diagrams, equations, and descriptions that can help you understand the complex processes that occur during cellular respiration.
Before using a cellular respiration worksheet key, it is important to become familiar with the basic concepts of cellular respiration. This includes understanding the role of enzymes, the role of energy, and the Krebs cycle. Once you have a basic understanding of these concepts, you can use the key to gain a deeper understanding of how the metabolic pathways of cellular respiration work.
When you look at the key, you will notice that the diagrams are labeled with the names of the different steps involved in cellular respiration. In addition, equations are provided to explain the process of each step. The equations provide the details that you need to understand the role of each step in the metabolic process.
[toc]
In addition to diagrams and equations, the key also provides descriptions of each step. These descriptions are often helpful in understanding the purpose and importance of each step. For example, some of the steps in the Krebs cycle require the consumption of ATP, which is a type of energy. The description provided in the key explains how this process works and why it is important.
By using a cellular respiration worksheet key, you can gain a better understanding of the metabolic pathways involved in cellular respiration. It is important to take the time to carefully study the diagrams and equations provided in the key. By doing so, you will gain a more complete understanding of the metabolic processes involved in cellular respiration.
Exploring the Benefits of Analyzing Cellular Respiration Worksheet Keys
Cellular respiration worksheet keys provide students with an invaluable tool for understanding the complex process of cellular respiration. By analyzing the answers to the questions included on a cellular respiration worksheet, students are able to gain a better understanding of the many components of this essential biological process.
The primary benefit of analyzing cellular respiration worksheet keys is that they provide students with an opportunity to gain a deeper understanding of the structure and function of this process. By closely examining the answers to each question, students are able to begin to identify and comprehend the specific steps, enzymes, and molecules involved in the process. This knowledge can then be applied to other areas of biology, such as metabolism, gene expression, and the production of energy.
Another advantage of analyzing cellular respiration worksheet keys is that they can be used to evaluate student performance. By carefully reviewing the answers to each question, teachers can assess both the accuracy of the student’s responses, as well as their level of understanding. This information can then be used to guide further instruction and help to ensure that all students are mastering the material.
Finally, analyzing cellular respiration worksheet keys can be used as a means of assessing student comprehension. By carefully examining the responses provided, teachers can assess the accuracy of a student’s understanding of the material. This can help to identify areas where further instruction may be necessary, as well as identify any misconceptions or errors in the student’s reasoning.
In conclusion, analyzing cellular respiration worksheet keys provides teachers and students with an invaluable tool for understanding this complex process. By closely examining the answers to each question, students are able to gain a deeper understanding of the structure and function of cellular respiration. Additionally, this analysis can be used to assess student performance and comprehension, allowing for more focused instruction and a better overall understanding of the material.
Understanding the Role of Enzymes in Cellular Respiration Through Worksheet Keys
Enzymes play a crucial role in cellular respiration, the process of harvesting energy from glucose molecules. Without enzymes, this process would be impossible. Enzymes catalyze the reactions involved in cellular respiration, accelerating them so that energy is produced quickly and efficiently.
Worksheet keys can be a useful tool for understanding the role of enzymes in cellular respiration. They provide a step-by-step explanation of the processes involved, with each step accompanied by an appropriate enzyme. This helps to illustrate how each enzyme works to catalyze the reaction, making cellular respiration happen.
For example, a worksheet key may explain the Krebs cycle, which is the second stage of cellular respiration. The key may explain that the cycle begins with the enzyme citrate synthase, which catalyzes the reaction between acetyl coenzyme A and oxaloacetate to form citrate. It then explains that the enzyme aconitase catalyzes the conversion of citrate to cis-aconitate, and so on down the cycle, with each reaction catalyzed by its own enzyme.
Similarly, the worksheet key may cover the production of ATP, which is the energy-storing molecule used by cells. It may explain that the enzyme ATP synthase catalyzes the reaction between inorganic phosphate and ADP to form ATP. This helps to show how enzymes are involved in the production of energy for cellular respiration.
Worksheet keys can also be useful for understanding other aspects of cellular respiration, such as how the products of each reaction are used by the cell. By providing a comprehensive explanation of how each enzyme works, keys can help to build a better understanding of the entire process.
In conclusion, worksheet keys are a helpful tool for understanding the role of enzymes in cellular respiration. They provide a clear explanation of how each enzyme catalyzes its own reaction, as well as how the products of those reactions are used by the cell. By studying these worksheet keys, students can gain a better understanding of the complex processes involved in cellular respiration.
Conclusion
In conclusion, the Cellular Respiration Worksheet Key provides an excellent resource for students to understand the process of cellular respiration and the role of enzymes in this process. Additionally, the worksheet key offers a great way to review the material and helps students to better comprehend the concept. With this worksheet key, students can gain a better understanding of how the process of cellular respiration works and the role of enzymes in this process.
[addtoany]












